“电”亮生活,计量有“数”!温州电力带你揭秘电表背后的真相
温州网讯(记者 张湉 通讯员 夏杨晨昱)与生活息息相关的用电量是如何计量的?5月16日,第26个“世界计量日”来临之际,国网温州供电公司开展“走进国家电网”——电力计量主题公众开放日活动,带媒体记者、社区居民代表走进电力计量的“世界”,解答日常用电疑惑。

在温州电力客户服务中心计量基地,参观团实地参观了二级表库、互感器实验室和电能表检定实验室等核心区域。工作人员现场演示了电能表的出库与入库操作流程,并生动讲解了互感器和电能表检定项目,让参观者对电力计量的关键环节有了直观了解。

电能表的精确度是如何“炼”成的?工作人员介绍,电能表从出厂到安装,必须经过严格的“三关”检验:第一关是“出厂关”,电能表需通过严格的出厂检测,合格后获得出厂合格证,并打上出厂封印;第二关是“检定关”,每一只电能表都要在法定计量检定机构接受强制检定,通过后获得检定封印;第三关是“抽查关”,电能表需接受市场监督管理局的随机抽查复核,确保其计量准确。
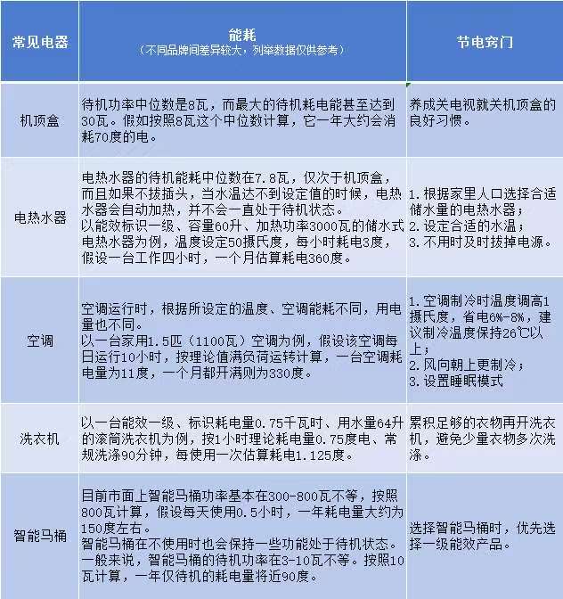
工作人员提醒,随着夏季用电高峰的来临,广大市民要多多关注节约用电常识。随着现代家庭电器保有量持续增加,空调、净水器等大功率设备普及,用电量相应提高。同时,许多用电器待机能耗容易被忽视,如电视机、空调、机顶盒、路由器这些不起眼的设备如果一直处于待机状态,一年将会有几十到几百度电量的消耗。工作人员建议,市民可以通过关闭不必要的待机电器、选用节能产品等方式,实现科学用电,有效降低电费支出。

此外,参观团还到温州鹿城供电分公司双屿供电所,参观了三级表库,了解电能表日常使用、故障表处理、电能表轮换等日常工作情况。

除开放日活动外,国网温州供电公司将同步开展“线上+线下”立体宣传活动,组织工作人员走进社区,发放计量知识手册并现场答疑,线上推出电力计量常识科普短视频等,通过多渠道传播,有效消除公众认知误区,提升用电透明度。
本文转自:温州新闻网 66wz.com
相关新闻
为你推荐
-

温州港再添一条国际直航快线
社会05-16
-

一则公告勾起了瓯江轮渡往事,你有多久没有乘坐这艘轮渡了?
社会05-16
-

全省首批,温州2家入选!
社会05-16
-

爱温州爱生活 来一场说走就走的“夜游”
社会05-16
-

总投资约8亿元!温州北站将新增大型商业综合体!
社会05-16
-

温企广交会归来谈收获 以好产品拓展多元朋友圈
社会05-16
-

“花间少女”美翻了!他在墙上作画“惊艳”街头
社会05-16
-

瓯江实验室新添三大核心平台!
社会05-16
-

设外贸优品专区!京东618助温货触网
社会05-16
-

奥运选手与全运新星同台竞技!国家级摔跤赛事开赛
社会05-16



