一图速看,2025年温州十大天气气候事件
温州新闻网
2026-01-07 16:47:30
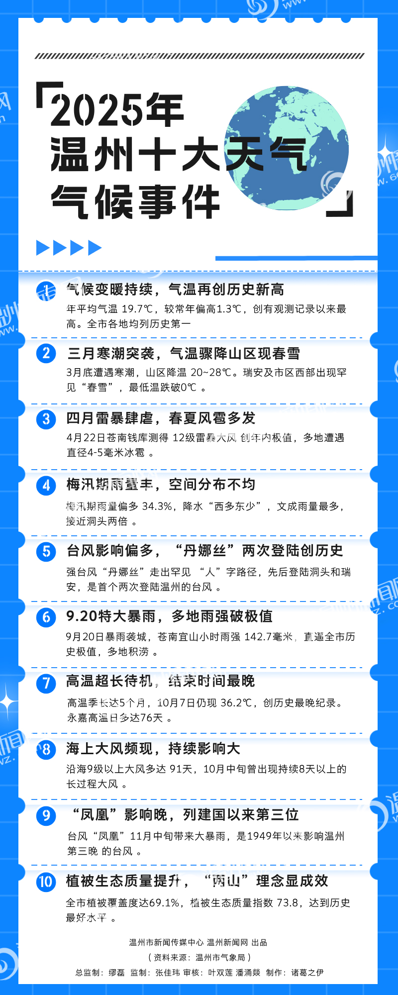
温州网1月7日讯(记者 温婉)台风“丹娜丝”走出罕见的“人”字形路径并两次登陆温州、高温季“超长待机”长达5个月、三月春暖花开之时突遭寒潮降下“春雪”……1月7日,温州市气象局发布《2025年度温州市十大天气气候事件》。
在全球气候变暖的背景下,气温升高成为了2025年最显著的特征。据统计,2025年全市平均气温达19.7℃,较常年偏高1.3℃,打破了有观测记录以来的最高纪录。这种变暖趋势在区域分布上十分普遍,温州市区、乐清、永嘉、文成、瑞安、洞头等地的年平均气温均列历史第一位。
本文转自:温州新闻网 66wz.com
相关新闻
为你推荐
-

烟雨入江南 山水如墨染 温州园博园一核心景观完工
社会01-07
-

车间请上楼 寸土生多金 温州持续推动“工业上楼”激活低效用地
社会01-07
-

科技成果摆上货架!逛逛“超市”就能对接中科院技术
社会01-07
-

外籍游客百城旅行突遇“心”劫 温州医生成功施救
社会01-07
-

小心“特价苹果手机”陷阱 龙湾警方破获特大虚假宣传强迫交易案
社会01-07
-

曾经的“兰立方”悄然变身 人气酒店“开元名庭”将于中旬试营业
社会01-07
-

千枝石榴结同心 温大原创民族歌剧《石榴红》首演
社会01-07
-

200份来自春天的“浪漫”等你来领取
社会01-07
-

山海之间,也有我的“理想谷” 温医大学子活跃在全省基层医疗机构
社会01-07
-

102岁胡奶奶的“至味清欢”
媒体专栏01-07



