紧急打假!所谓的“重点中学联合培训班”系诈骗信息
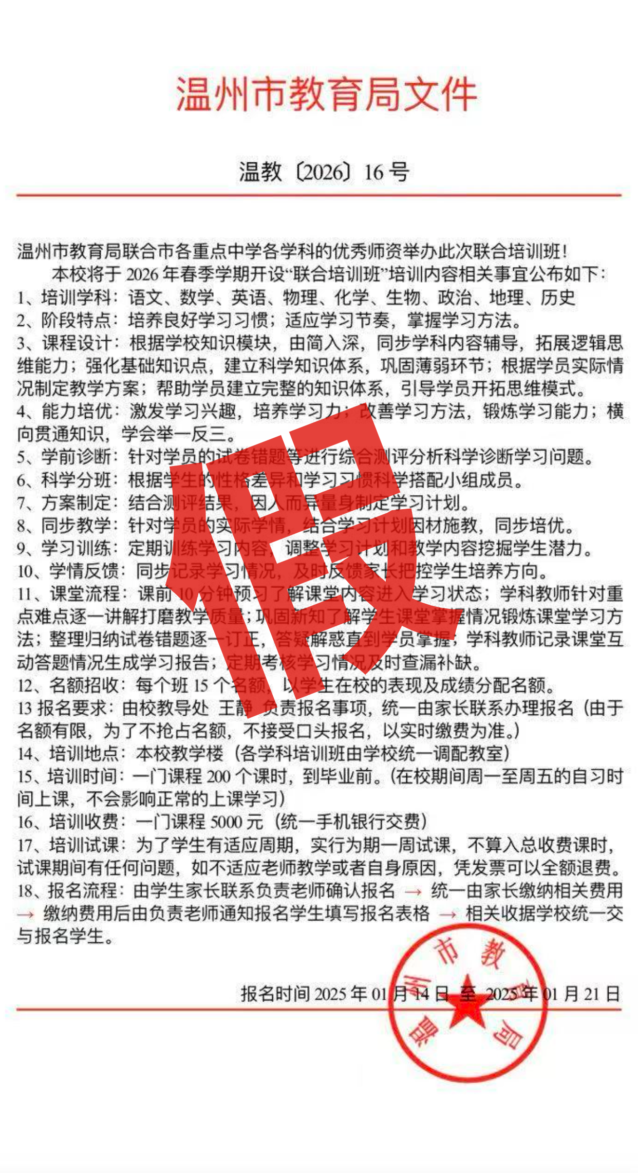
近日,网络上流传一份名为《温州市教育局文件》(文号“温教〔2026〕16号”)的所谓“联合培训班”招生通知,该文件冒用温州市教育局名义,发布虚假培训信息,涉嫌欺诈。在此,教育小布温馨提醒:此文件系伪造,温州市教育局从未发布此类通知。文件中出现的文号、内容、落款时间均属虚构,所谓“联合各重点中学优秀师资”“统一报名收费”等内容完全不实。
诈骗套路
1
伪造权威通知
冒充学校、教育局等官方部门,虚构“内部名额”“统一组织”等文件,利用其公信力降低受害者的防备。
2
诱导紧急转账
以“抢名额”“预缴费”为话术制造紧迫感,并要求通过“手机银行”等快捷方式,将费用转至个人账户,这是最关键的风险信号。
3
承诺虚假保障
提出“凭发票退费”等看似正规的后续流程,以此打消受害者的疑虑,营造“交易安全”的假象,实则为骗局闭环。
4
瞄准家长焦虑
精准利用家长重视孩子教育的心理,虚构稀缺的培训机会,促使家长在焦虑中匆忙做出付款决定。
温馨提醒
1
坚决拒绝假期学科培训:寒暑假任何形式的学科类培训均属违规,切勿参加,以防“退费难”“卷款跑路”等风险。欢迎广大市民朋友通过扫描“清朗码”反映违法违规培训线索。
2
理性看待培训,尊重孩子兴趣:若选择非学科类培训,请以孩子兴趣为导向,关注其学习过程中的情绪和状态,让培训成为成长的助力而非压力。
3
选择机构务必“三查验”:一看机构有无“审核意见书”,二签规范合同,三通过官方渠道缴费,并警惕超期、超额的违规收费。
4
第一时间报警:如有家长或学生已遭遇此类诈骗,请保留证据并及时向公安机关报案。
来源:温州教育发布
原标题:紧急打假!所谓的“重点中学联合培训班”系诈骗信息

本文转自:温州新闻网 66wz.com
相关
我要问真假
最新提问
![]() | ![]() |
![]() | ![]() |




