这份年味,双倍精彩!乐清、瑞安新春活动抢先看!
马年新春即将到来
小编陆续为大家解锁
各地的春节文旅活动
带大家感受不同地域的年俗魅力和热门玩法
今天
我们来看看
乐清、瑞安的新春文旅活动
传统年俗遇见新鲜玩法
赏灯会、逛市集、品美食
……
两地精彩活动已就位
等你来开启热闹新年

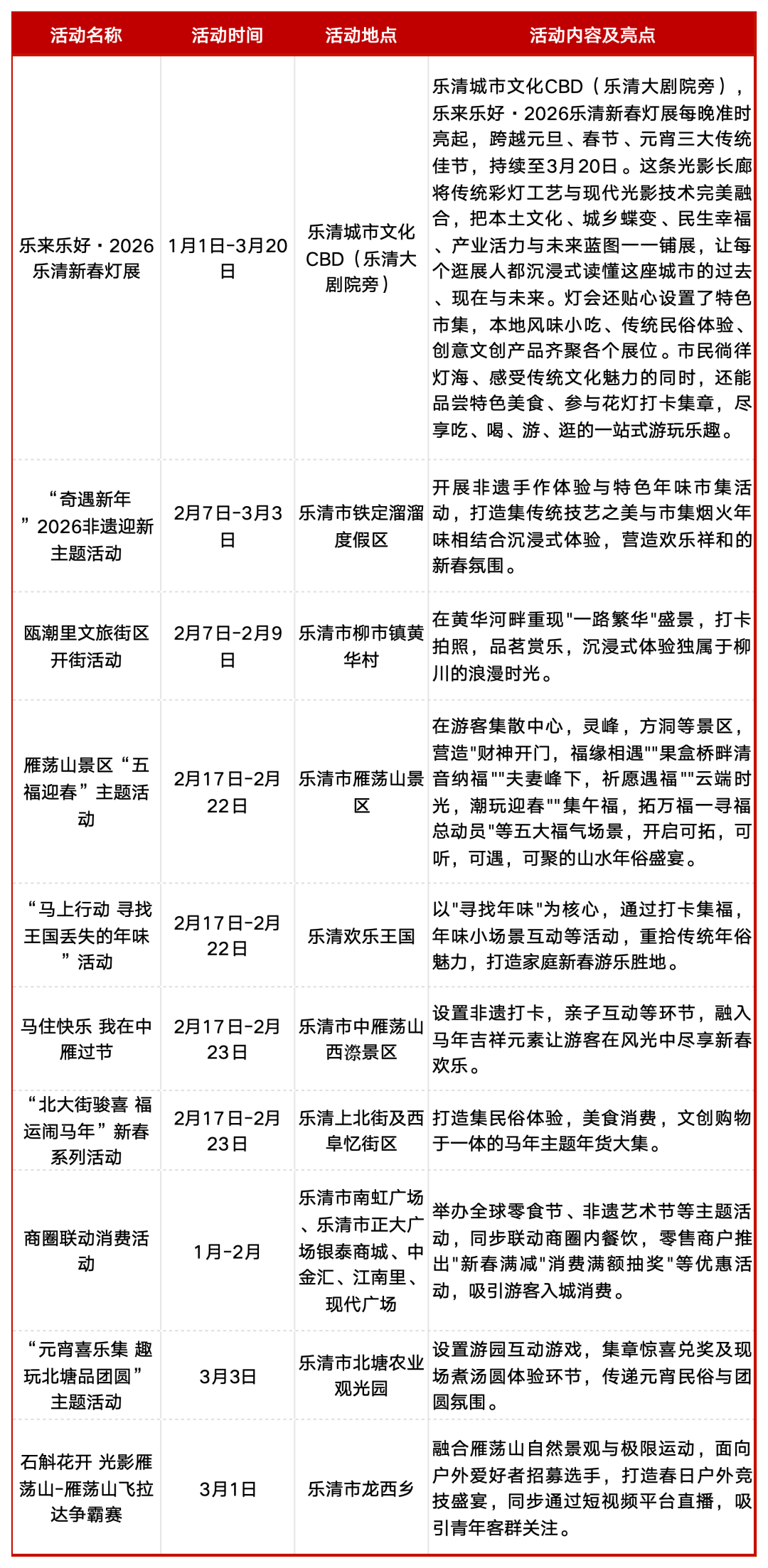
乐清市
01
“乐来乐好”2026新春灯展

曾盼 摄

陈冰雷 摄
活动时间:
1月1日-3月20日
活动地点:
乐清城市文化CBD(乐清大剧院旁)
活动内容:
以“乐来乐好·幸福加马”为主题精心规划了“山海之城·乐音清扬”“新春祈愿·诸事顺遂”“未来已来·扬帆启航”三大篇章,整条游览路线行程约800米共23个点位,定时上演大型光影秀,通过“飞天彩屏”等创新技术将绚丽图案投射于天幕。
02
瓯潮里文旅街区开街活动

柳市镇黄华瓯潮里文化旅游街区。资料图
活动时间:
2月7日-2月9日
活动地点:
乐清市柳市镇黄华村
活动内容:
在黄华河畔重现“一路繁华”盛景,打卡拍照,品茗赏乐,沉浸式体验独属于柳川的浪漫时光。
03
“奇遇新年”2026非遗迎新主题活动

活动时间:
2月7日-3月3日
活动地点:
乐清市铁定溜溜度假区
活动内容:
开展非遗手作体验与特色年味市集活动,打造传统技艺之美与市集烟火年味相结合的沉浸式体验,营造欢乐祥和的新春氛围。
04
“北大街骏喜 福运闹马年”新春系列活动

赵翔 摄
活动时间:
2月17日-2月23日
活动地点:
乐清上北街及西阜忆街区
活动内容:
打造集民俗体验,美食消费,文创购物于一体的马年主题年货大集。
还有更多精彩活动如下
↓↓↓


瑞安市
01
浙里有戏 戏从温州来暨“高明故里 瑞安有戏”新春戏曲演唱会

活动时间:
2月9日-2月11日
活动地点:
忠义街历史文化街区
活动内容:
紧扣“高则诚故里”瑞安的文化基因,精选经典剧目唱段,融合创新编排,让六百年南戏经典在历史文化街区绽放璀璨光彩。集结本地非遗技艺、老字号美食、手作体验摊位等。
02
樱花谷新春系列活动

孙凛 摄
活动时间:
2月13日开园
活动地点:
瑞安市桐浦镇凤凰樱花谷
活动内容:
遇见樱花季、趁春光一起趣撒野,以樱花游园会、樱joy市集、虚度光樱场、花式趟营地等多种活动,打造樱花主题沉浸式春日社交场。邂逅春天的浪漫,在春风中赴一场浪漫的樱花之约。
03
寨寮青空新春音乐嘉年华

活动时间:
2月17日-2月23日
活动地点:
寨寮青空
活动内容:
每日邀请3-5位温州地区知名歌手、方言音乐人登台,演唱经典曲目、瑞安本土民谣,穿插马年新春主题歌曲,并通过点歌接龙、K歌大赛、亲子合唱等方式全民互动嗨唱,增强地域亲切感与节日氛围。
04
“马”上迎春 福满人生

活动时间:
1月20日-3月10日
活动地点:
圣井山景区
活动内容:
开展新春祈福系列活动,通过登山祈福、挂历DIY、新春文创产品设计、打卡点设置等营造新春氛围,旨在让每位游客收获圆满顺遂的人生,福气常伴、好运永续、让新春的祈福化为长久的幸福守护。
05
“我在瑞博过大年”系列活动

活动时间:
2月17日-2月23日
活动地点:
瑞安市博物馆
活动内容:
文化、社教等系列活动。
还有更多精彩活动如下
↓↓↓

来 源:温州发布
本文转自:温州新闻网 66wz.com
相关新闻
为你推荐
-

温州中学团委荣获“全国五四红旗团委”称号 为全省中小学唯一获奖单位
社会02-08
-

寒假赴书香之约,温图新春文化盛宴等你约
社会02-08
-

林宅公园试开放 乐清柳市镇城市生态会客厅迎客
社会02-08
-

省里认定!乐清7个产品上榜,个个是“硬核”
社会02-08
-

马跃新程,暖聚鹿城!鹿城区“我们的村晚”为新春预热造势
社会02-08
-

一群热心人打造特殊画展,让孤独症创作者的画笔被看见
社会02-08
-

零容忍!龙湾查获非法烟花爆竹1018箱
社会02-08
-

十年“声”情一夜绽放!龙湾这个跨界合唱团,把剧场变成星空合唱现场
科教文体02-08
-

“50→20”!龙湾这条道路全线通车
社会02-08
-

米兰冬奥会每日看点推荐!温州林勤炜2月12日亮相
科教文体02-08



