温州部分景区免费、优惠 妇女节福利来了!
温州发布
2026-03-06 09:19:12
三月的春风捎来节日的气息
“三八”国际劳动妇女节即将到来
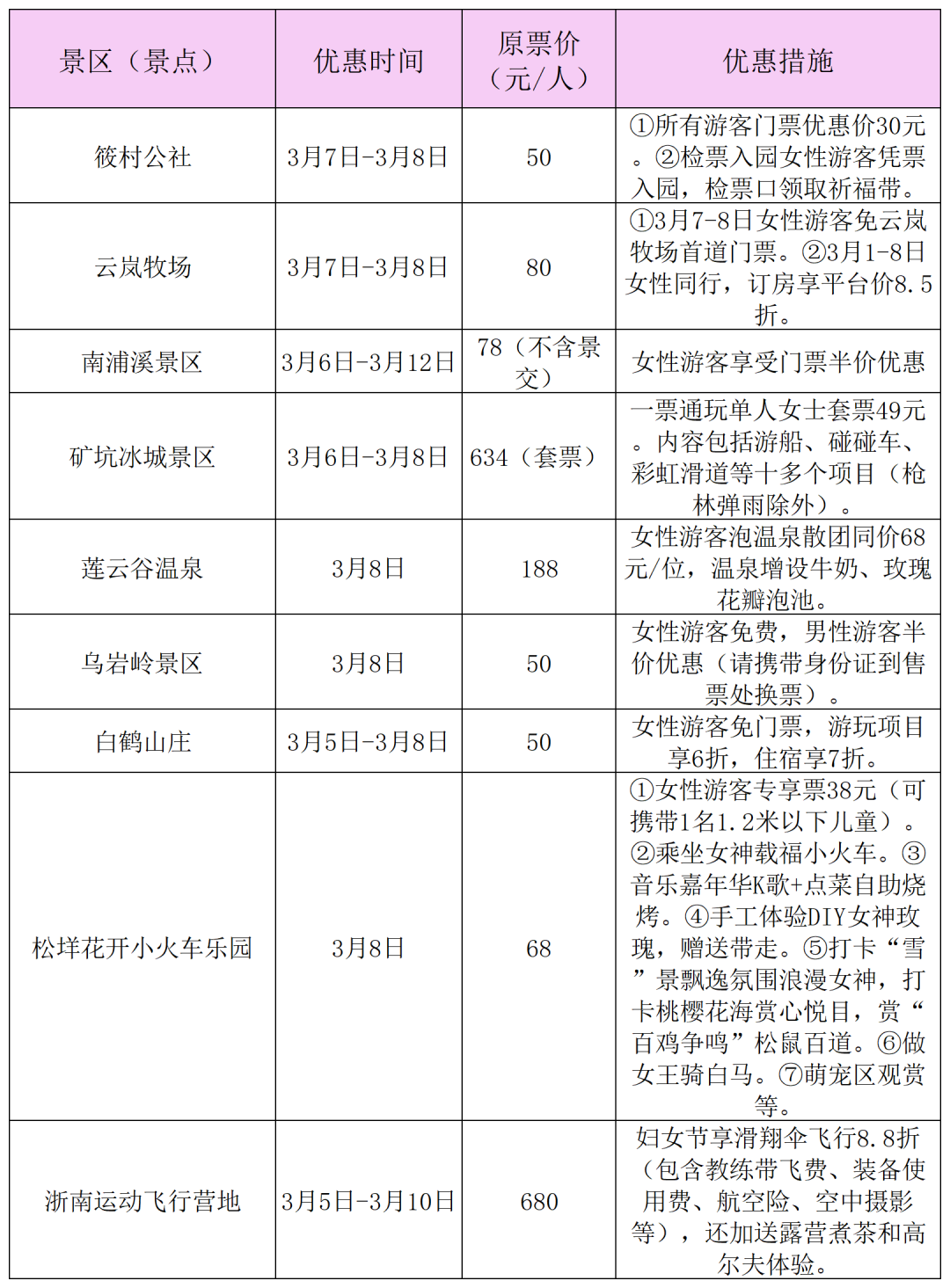
免票、特惠、好礼不断
温州各地超多福利已就位
用山水与温情
邀每一位女性赴一场春日之约


@塘河夜画



泽雅七瀑涧景区 @云上世界-航拍神州



望海楼景区 @洞头百岛旅游



雁荡山大龙湫景区 @云上世界-赵高翔 Moor



@瑞安文旅资讯



苍坡古村 @楠溪江



@云上世界-郑高华



苏步青故里文化区·苏步青故居 @浙江文旅



@云岚牧场



大可营地 @三垟湿地

用一城山水,致敬每一个“她”
节日快乐,温州等你
来 源:温州发布
原标题:
温州部分景区免费、优惠!妇女节福利来了!
本文转自:温州新闻网 66wz.com
相关新闻
为你推荐
-

全国政协委员南存辉:提案聚焦多领域,强调“存钱不如存技术”
市域新闻03-05
-

全国人大代表胡成中:加快制定车用固态电池国家标准
社会03-05
-

全国政协委员、温州大学人文学院研究员蒋胜男:高质量建设温州理工学院 打造一流应用型理工强校
社会03-05
-

园博吉祥物送上别样开学礼 “送你一颗春天的种子”走进校园
市域新闻03-05
-

红日亭下,雷锋精神在“生长”
社会03-05
-

物联网、大数据与人工智能技术走进居民小区 住宅迈入智享生活时代
社会03-05
-

温医大附二院“童心筑梦”团队荣获“全国岗位学雷锋标兵”
市域新闻03-05
-

春花烂漫正当时 这份赏花地图请收好
市域新闻03-05
-

永昌堡东商业街区公开招引运营单位 温州市区再添历史文化商业街区
社会03-05
-

男子误吸柴油呛进肺里 引发急性呼吸衰竭
社会03-05



