市城管与执法系统创建全国文明城市自查整改表
温州网–温州晚报
2014-08-22 10:11:21
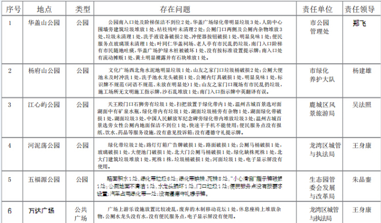
市城管与执法局按照全国文明城市创建工作推进会精神,积极做好实地测评考察点的自查整改工作,8月18日到19日间,分3组对其中覆盖公园、公共广场、商业大街、主干道、非主干道、集贸市场周边等六类测评对象的20个点进行督查,共发现市政设施、环卫保洁、绿化养护、市容管理、公益宣传等5类问题330处。下步将按照文明城市创建工作部署,在10月底完成整改。
温州市城市管理与行政执法局


本文转自:温州新闻网 66wz.com
相关新闻
为你推荐
-

市委工作务虚会召开
要闻12-12
-

温州市第十四次妇女代表大会开幕
要闻12-12
-

11月份,温州CPI同比下降0.3%
经济12-12
-

温州理工学院附属三所学校正式揭牌
科教文体12-12
-

北麂山灯塔实行值守志愿服务满十年 守出“心灵的宁静”
社会12-12
-

吃的玩的赏的陆续开张 洞头东沙不夜港旅游业态再“扩圈”
社会12-12
-

全景沉浸式探索戏曲观演新样式 温越版《封神》邀你“入局”
科教文体12-12
-

永嘉农产品“出海”拓市场
经济12-12
-

十几岁孩子腰椎间盘突出 “腰不好”越来越年轻化
社会12-12
-

郑思维迎来国际赛场“最后一舞”
科教文体12-12


