就业困难专业名单出炉 高一班主任微信上频繁转发

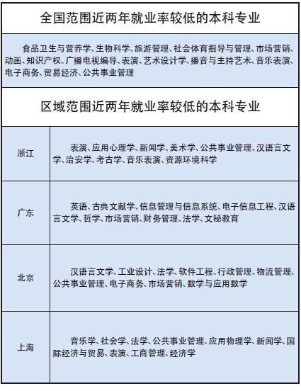
温州网讯 表演、旅游管理、市场营销、电子商务……这些曾经“香饽饽”的专业如今被打入“冷宫”。教育部门最新公布的近两年来就业率较低的全国15个本科专业当中,这些都“榜上有名”。市场营销和公共事业管理两个专业也入围全国多个省份就业难名单。而这份名单却在我市不少高一班主任的微信上被频繁转发。
记者了解到,高考新政出炉后,以往高考分数出炉再选专业的情况已不复出现,如今认识专业这项工作“提前”了,我市一些重高更是已在开展职业生涯规划。
这份就业“困难户”名单,被不少高一班主任微信热转
教育部公布红牌本科专业,这两天网络上对这个话题有着各种热议。
网友“井底之蛙”:当初苦背各种司法条例,结果毕业三年,大学同寝室的没有一个从事法律工作。
网友“蒙蒙熊”说:一些专业连续多年是“困难户”,选读这些专业可要慎重。
每年高考后,很多考生和家长都要纠结一个问题——如何选择本科专业。那么,这份名单对新高考考生有什么影响?记者发现,最近这份名单出现在不少高一班主任的手机微信中,一些老师更是打算在近期和学生们聊聊这份“名单”。
据悉,从这届高一学生开始,浙江实行新高考政策,在填报高考志愿时,考生不再按学校填志愿,而是按专业为导向填写志愿,考生要在高一下学期左右,确定自己以后要报考的大学专业,再根据大学的要求,确定高中选考的科目。选好选考科目,也意味着考生选好了以后大致报考什么专业,这种形势下,专业选择变得更加重要。
新高考形势下,我市一些重高已在开展职业生涯规划
其实不仅是老师,新高考形势下,我市一些重点高中已经在开展职业生涯规划了。
温州第二高级中学在新高考政策出台后便组织学生“特意”进行了学习,而更重要的一点是,要求学生提早进行自己的生涯规划。二高的一位高一班主任告诉记者:“以往的学生很可能是到高考成绩出炉之后才会去考虑自己的专业,而新政之后,学生需在高中学习一年后就对自己今后大致要从事的方向和喜欢的专业进行确定,然后以此决定哪些科目可以略松手,哪些科目必须抓。”
瓯海中学一位陈姓的老师直言:“现在时不时就会提醒学生和家长们去关注专业的信息,因为新政后,除必考的语文、数学、英语之外,7门选3门,只有孩子确定专业方向,才能对7门科目做排除法。”
大学将在明年初公布2017年学校招生专业和要求
昨天,温州大学招生办副主任胡魁说,根据高考新政,2017年的高考生将按专业和大学进行选择,而大学预计会在明年1、2月份左右公布2017年学校招生专业和要求。
对于这些红牌专业,胡魁表示:“我个人的观点是无所谓的好、坏专业,现在以就业好坏来衡量专业的优劣是有失偏颇的。目前就业好的专业只能反映一定时期的社会需求,而从入学到毕业有几年的滞后期,等学生毕业时,目前的热门专业是不是还有这么大的需求,就不得而知。”胡魁举例道,20世纪初计算机专业就非常火,但如今很多学校甚至撤销了这个专业。
而此前,浙大招生处处长吴敏教授在接受采访时也公开过一组数据,从浙大毕业生了解的情况来看,就业跟大学时读的专业也没有必然的关系,浙大曾做过相关调查,浙大学生毕业十年后从事本专业的比例大约在30%左右。”
-相关链接类似排名年年有
记者从网上了解到,在2011年开始,每年都有不同机构,根据本科专业的就业好坏,公布就业红牌专业等信息。
2013年,社科文献出版社发布的《2013年中国大学生就业报告》,对动画、法学、生物科学与工程、生物技术、数学与应用数学、体育教育、生物工程、英语等专业亮起红牌。
2012年,长期从事高校学生就业等情况调查的麦可思研究院撰写的《2012年中国大学生就业报告》在北京发布,报告中将就业率持续走低且薪资较低的专业,列为高失业风险型专业,也就是所谓红牌专业。2012年,国内本科有9个专业被“红牌警告”,分别是动画、法学、生物技术、生物科学与工程、数学与应用数学、体育教育、生物工程、英语、国际经济与贸易。
一些大学老师都说,这些名单可以作为参考,但填报专业时,还是要根据自己的性格、兴趣爱好、就业意向等综合考虑选择自己要就读的专业,具体情况具体分析。
本文转自:温州新闻网 66wz.com
相关新闻
为你推荐
-

市委工作务虚会召开
要闻12-12
-

温州市第十四次妇女代表大会开幕
要闻12-12
-

11月份,温州CPI同比下降0.3%
经济12-12
-

温州理工学院附属三所学校正式揭牌
科教文体12-12
-

北麂山灯塔实行值守志愿服务满十年 守出“心灵的宁静”
社会12-12
-

吃的玩的赏的陆续开张 洞头东沙不夜港旅游业态再“扩圈”
社会12-12
-

全景沉浸式探索戏曲观演新样式 温越版《封神》邀你“入局”
科教文体12-12
-

永嘉农产品“出海”拓市场
经济12-12
-

十几岁孩子腰椎间盘突出 “腰不好”越来越年轻化
社会12-12
-

郑思维迎来国际赛场“最后一舞”
科教文体12-12


