图解:李克强出席东亚合作领导人系列会议四大看点
人民网-时政频道
2014-11-12 16:39:06
行程安排、有何看点、背景介绍……一张图告诉你,李克强总理离京赴缅做什么。
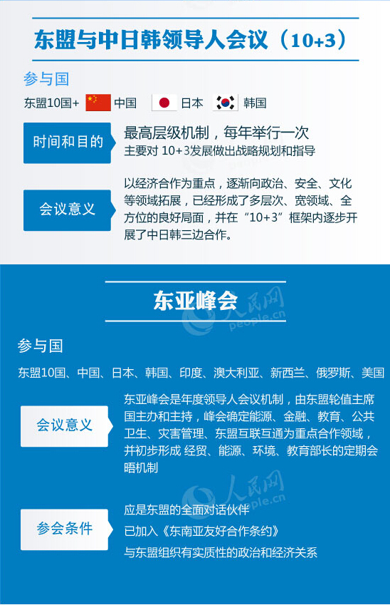
应东盟轮值主席国缅甸联邦共和国总统吴登盛邀请,国务院总理李克强将于2014年11月12日至14日出席在缅甸内比都举行的第十七次中国—东盟(10+1)领导人会议、第十七次东盟与中日韩(10+3)领导人会议和第九届东亚峰会,并对缅甸进行正式访问。








本文转自:温州新闻网 66wz.com
相关新闻
为你推荐
-

市委工作务虚会召开
要闻12-12
-

温州市第十四次妇女代表大会开幕
要闻12-12
-

11月份,温州CPI同比下降0.3%
经济12-12
-

温州理工学院附属三所学校正式揭牌
科教文体12-12
-

北麂山灯塔实行值守志愿服务满十年 守出“心灵的宁静”
社会12-12
-

吃的玩的赏的陆续开张 洞头东沙不夜港旅游业态再“扩圈”
社会12-12
-

全景沉浸式探索戏曲观演新样式 温越版《封神》邀你“入局”
科教文体12-12
-

永嘉农产品“出海”拓市场
经济12-12
-

十几岁孩子腰椎间盘突出 “腰不好”越来越年轻化
社会12-12
-

郑思维迎来国际赛场“最后一舞”
科教文体12-12


