独家发布:11月温州地区微信公众号影响力排行榜
温州网12月6日讯(记者 温婉)近日,温州信息化研究中心出炉了一份《2014年11月温州地区活跃微信公众号影响力报告》,通过分析文章数、阅读数、点赞数、文章正文等,对温州微信公众号进行总影响力排名。其中,“温州晚报”微信公众号在11月份拔得头筹。
据悉,温州信息化研究中心系由温州市决咨委、市委政研室与清华大学、中国科技大学、温州大学等高校研究机构合作成立,主要对温州地区活跃微信公众号影响力进行监测评估工作,形成月度排名。该报告揭晓后,通过温州网独家对外发布。
据了解,本次的监测评估对象囊括了名字中包括“温州”及与温州有关关键词的帐号和经常发布涉温内容的微信公众号2600多个,共筛选出1034个活跃微信公众号,通过抓取这些帐号11月1日至30日的全部数据,算出11月份温州地区微信公众号总影响力排名前三位(由大到小)分别是:“温州晚报”、“温州都市报”、“苍南百事通”。
从前五十名排行(如下图)来看,县(市、区)微信公众号的发展势头比市级微信公众号强劲,前五十名总影响力排名中,县(市、区)微信公众号占了六成以上,不过从前三名来看,又是市级微信公众号占优势。


从阅读总数来看,官媒上升势头强劲
和9月份相比,阅读总数前十入榜者名单基本没有大变动,但名次有所调整,“苍南百事通”依然保持第一。只有“微来往”跌出前十,排名26位。“苍南百事通”、“瑞安论坛”、“瑞安草根在线”、“龙港大叔新闻”阅读量有所下降。“温州都市报”、“温州晚报”、“温州草根新闻”此次入阅读数前十榜的“温州草根新闻”有两个微信号,分别是wznews(第4名)、i577wz(第7名)。、“龙港新闻”阅读量上升,尤其是官媒“温州都市报”和“温州晚报”上升势头很快,从9月份只有第一名的一半逼近到和第一名只有微弱之差。新近上线的“温州发布”排名55位,阅读总数为105058。另外可喜的是,阅读量入榜前十最低标准从1272658上升到1537125,提高了20%。

从点赞总数来看,草根微博占据大半江山
点赞总数前十榜单中,和9月份相比,“瑞安论坛”、“苍南百事通”、“瑞安草根在线”,“温州晚报”、“瑞安百事通”、“温州都市报”继续留在榜单中,且点赞率都在上升。尤其是“温州晚报”和“温州都市报”,把9月份点赞总量第一的“瑞安论坛”以及11月份阅读总量第一名“苍南百事通”拉下了马,分别位居第一和第二,并且远远高出后两者近一倍。而“温州都市生活”(12位)、“微来往”(18位)、“平安鹿城”(58位),“乐清城市网”(22位)都跌出了前十。“温州发布”排名43位,点赞总数为497。总点赞数入榜前十最低标准从1563上升到2762,提高了77%。

从平均阅读数来看,边际阅读增加数在减弱
平均阅读数前十榜单,和9月份相比,“苍南百事通”继续保持第一,“泰顺房产”、“温州百事通”、“微来往”跌出了前十,“瑞安百事通”以及温州草根新闻两个微信号wznews和i577wz进入前十。平均阅读数入榜前十最低标准从10298下降上升到7469,降低了27%。这说明相对于9月份,11月份温州微信公众号虽然伴随着发文数量的上升,阅读总量也在上升,但每多发一篇文章的所带来的边际阅读增加数是在减弱的。也就是说,微信公众号的文章规模产量在扩张,但质量还未同步跟上。“温州发布”排名72位,平均阅读数为946。

平均被点赞数排名
平均点赞数需要排除那些因为发文过少而导致平均点赞数虚高的情况,比如“苍南县灵溪中学”就发了一片文章,但平均点赞数高达49。因此必须有一个活跃度要求,本报告这里要求发文量至少超出所有被监测微信公众号发文数平均值以上,在11月份,这个平均值为48.7以上,温州晚报和温州都市报继续保持遥遥领先的状态,高出三四一倍之多。“温州高速交警”作为政务类微信,第一次出现在前十榜单上,即说明了政务类微信总体发展状态还不如非政务类微信,也说明了在政务类微信内部中,安全类信息比较受关注。“天圣山安福寺”作为一个旅游类微信号,能够出现在综合新闻类微信号云集的前十榜单内,也是很难得的事,也从侧面反映了公众对旅游类信息的需求。“温州发布”排名35位,平均被点赞数4。

单篇文章阅读点赞转化率排名
同平均点赞数的情况类似,为了避免那些因为阅读数过少而导致阅读点赞率虚高的情况,也必须有一个活跃度要求。本报告这里要求阅读量至少超出所有被监测微信公众号阅读量平均值以上,在11月份,这个平均值为52046以上。可以看出,政务类微信占据了前十榜单的绝对优势。分别是“平安平阳”、“乐清发布”、“平阳交警”、“温州旅游”、“温州发布”。值得注意的一点是,五个政务类微信,安全信息发布占了三席。其次,是第一名“天圣山安福寺”也非常引入注目,转化率远远高出第二名,充分体现了宗教旅游文化的独特魅力。“温州发布”排名10位,平均被点赞数0.47%。

被阅读数最多的文章
阅读数最多的文章中,有将近一半是属于时事性很强的文章,且基本都属于综合类新闻类微信号,这说明在引领大众最关心话题方面,还是媒体新闻类微信具有得天独厚的优势。其次,《要么滚出中国,要么降价,支持迅速转起》一文同时在“苍南百事通”和“瑞安百事通”阅读数达到最大,这说明各微信号头条文章的高度关联性,最后,可以看到,跟9月份相比,温州市一级的微信号文章大量出现在前二十名之中。

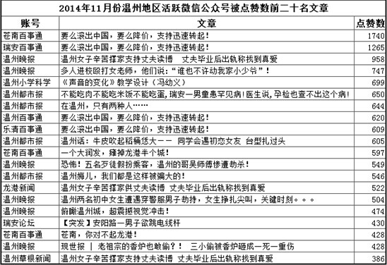
被点赞最多的文章
单篇文章被点赞数的前二十名有很大一部分和单片文章被阅读数前二十重合,这说明对单篇头条文章而言,点赞数和阅读数具有更紧密的关联。较高的阅读数总是能够轻而易举地带来极高的点赞数量。这能够帮助我们理解,提高阅读总数对于提高单篇文章的影响力是最为关键的。与9月份相比,单篇文章被点赞数入榜前二十最低标准从169提高到386,上升一倍还多。

本文转自:温州新闻网 66wz.com
相关新闻
为你推荐
-

市委工作务虚会召开
要闻12-12
-

温州市第十四次妇女代表大会开幕
要闻12-12
-

11月份,温州CPI同比下降0.3%
经济12-12
-

温州理工学院附属三所学校正式揭牌
科教文体12-12
-

北麂山灯塔实行值守志愿服务满十年 守出“心灵的宁静”
社会12-12
-

吃的玩的赏的陆续开张 洞头东沙不夜港旅游业态再“扩圈”
社会12-12
-

全景沉浸式探索戏曲观演新样式 温越版《封神》邀你“入局”
科教文体12-12
-

永嘉农产品“出海”拓市场
经济12-12
-

十几岁孩子腰椎间盘突出 “腰不好”越来越年轻化
社会12-12
-

郑思维迎来国际赛场“最后一舞”
科教文体12-12


