“国际博物馆日”谈温州博物馆

温州网讯 1977年国际博物馆协会为促进全球博物馆事业的健康发展,吸引全社会公众对博物馆事业的了解、参与和关注,把每年的5月18日定为国际博物馆日。
自1992年以来,国际博物馆日的主题密切关注自然环境、土著人、全球化、社会和平、无形遗产、旅游、记忆等话题,并发挥博物馆在社会发展中的桥梁作用,与文物的非法贩运和交易做斗争,保护人类传承已久的灿烂文化,并和青少年朋友对话,共同探讨博物馆在社会大变革的浪潮下,如何面对新挑战。
每年国博日的主题,为博物馆在近一段时间明确的发展目标和方向。2015年,第39个博物馆日的主题为:“致力于可持续发展社会的博物馆”。这一主题的内涵在于博物馆要发挥其在世界可持续发展战略中地位,作为文化与人类的传播媒介,博物馆要充分利用自身优势,以传承和发展世界各地悠久灿烂的历史文化。

温州博物馆
温州博物馆作为温州地区最大的地方性综合类博物馆,在每年国际博物馆日到来之际,都会举办一系列纪念活动。义务鉴定藏品、民间收藏精品展示、民间艺术表演、公益讲座是每年纪念活动的重头戏,吸引了大批市民前来参观游览。温州博物馆以纪念“国际博物馆日”为契机,举办各类互动活动,积极宣传博物馆文化,让更多的市民参与进来,了解和认识博物馆,这不仅极大地推动了博物馆自身的发展,扩大了博物馆的社会影响力,还提高了市民保护历史文物的意识。

第二届温州民间藏品展 市民驻足细品“宝贝”。
今年的5月18日,温州博物馆于5月17日(周日)举办一系列精彩活动。温博将举办“东瓯撷珠——第二届温州民间藏品展暨首届温州博物馆之友藏品展”专题展览,展出“温州博物馆之友”和我市民间收藏家收藏的250余件珍贵文物,展览分为器物和书画两大类。并邀请专家当场回答民间收藏爱好者的提问,免费为民间藏家、收藏爱好者鉴定文物藏品。还将举办“兰室幽香——历代文人书房雅玩”民间收藏专题讲座,以及以旧换绿生态环保主题活动,温州市绿文环保公益中心的志愿者将在现场设置“生态创模与五水共治”的展板,进行环保理念宣传,并通过有奖问答的形式与观众互动,寓教于乐。
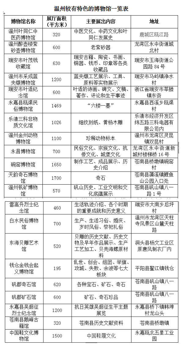
在温州,公办博物馆发展欣欣向荣,各类民办博物馆也迅速崛起,政府积极出台各项优惠政策,鼓励和支持温州民办博物馆的发展。目前,在市文化部门登记在案的民办博物馆有20多家,诸如由红蜻蜓集团持巨资打造的“中国鞋文化博物馆”;我国首个由农民合作社创办的“国字号”非遗博物馆,也是国内首个由非遗传承人创办的蓝夹缬博物馆;由温州人张金成投入300多万元筹建的温州首个民间灯文化专题博物;深受小学生喜爱的金州动物博物馆;温州市规模最大的民办奇石博物馆——天韵奇石博物馆,其展厅面积达1700多平。民办博物馆对于弘扬和传承温州当地历史文化产生重要作用,市民在闲暇之时前往参观游览,不仅增长知识开拓视野,还加深了对家乡的了解。

虽然博物馆事业发展繁荣,但在进步过程中又出现了许多新的问题。幅员辽阔,历史悠久的中华文化孕育了诸多珍贵的历史文物,保护文化遗产不应当仅是文化部门的责任,更需要动员广大社会力量共同参与到文物保护工作当中。博物馆应与学校、社会积极互动,比如通过开展志愿者活动、征文比赛、未成年人爱国主义教育基地、文艺演出等形式,让更多的人参与进来,而不仅仅是博物馆单方面的陈列维护。博物馆要积极利用新媒体技术,如今数字博物馆可以让人足不出户就可以纵览整个博物馆,也可开通手机客户端,让人们随时随地划一下手指,就可看到博物馆的各类珍奇文物。总之,博物馆事业的发展任重而道远,我们仍需继续努力。
作者:王鹏(温州大学人文学院民俗学专业研究生)
版权声明:本文章仅限温州大学与温州网合作专栏《瓯越纵横》刊载。其他媒体刊载请注明原出处、作者、标题等,并经原作者同意。
本文转自:温州新闻网 66wz.com
相关新闻
为你推荐
-

市委工作务虚会召开
要闻12-12
-

温州市第十四次妇女代表大会开幕
要闻12-12
-

11月份,温州CPI同比下降0.3%
经济12-12
-

温州理工学院附属三所学校正式揭牌
科教文体12-12
-

北麂山灯塔实行值守志愿服务满十年 守出“心灵的宁静”
社会12-12
-

吃的玩的赏的陆续开张 洞头东沙不夜港旅游业态再“扩圈”
社会12-12
-

全景沉浸式探索戏曲观演新样式 温越版《封神》邀你“入局”
科教文体12-12
-

永嘉农产品“出海”拓市场
经济12-12
-

十几岁孩子腰椎间盘突出 “腰不好”越来越年轻化
社会12-12
-

郑思维迎来国际赛场“最后一舞”
科教文体12-12


