“非法驾培中介”藏身温州大学城 存在四大隐患

温州网5月25日讯(记者 潘涌燚 通讯员 金向永)暑期临近,许多在校大学生纷纷加入“学车潮”中。然而,一些驾培“非法中介”趁机以“低价学车、快速拿驾照”为幌子在大学城招揽学员,大学生往往一时无法辨别。
遭遇“非法中介” 六千学费打了水漂
近日,有网友爆料,温州大学城内有不少非法驾驶培训报名点。据该爆料人称,不少学生因贪图便利报名学车后,由此引发了不少纠纷。
小李是温州大学一名学生。不久前,他在温州大学城一“驾驶培训报名中心”缴费学车。小李说,由于个人的原因,想停止学车。
不料,小李的退费要求遭到了该报名中心的拒绝。为此,小李向市运管部门进行了投诉。
随后,经过市运管部门的调查,发现该报名中心属于非法中介。因一时无法找到收费人,学生缴纳的6000多元学费暂时无法退回。
几张沙发、办公桌就成了一个报名点
为求证小李的说法,记者来到温州大学城进行了一番调查。根据市运管工作人员的指引,记者在现场看到,这些驾驶培训报名点摆上沙发、茶几、办公桌,就成了一家驾驶培训报名点,墙上也并未悬挂任何相关证件。
记者了解到,除了小李以外,市运管部门近期还接到了多起大学生针对学驾“非法中介”的投诉。市运管部门驾培处的相关负责人介绍说,目前在温州大学城有多家“黑驾驶培训报名中心”,其中一家甚至藏身于宿舍楼内,“这些中心堂而皇之的分发名片进行招生,不少大学生往往容易上当受骗。”
该负责人说,这些驾驶培训报名点没有任何招生资质和备案登记,若在学驾的过程中出现纠纷,就可能会出现维权难的情况。
警惕!非法中介存在四大隐患
那么,除了退费难,这些非法驾驶培训报名中心究竟还存在危害呢?市运管部门驾培处的相关负责人一一为记者揭开了这些非法中介的几大隐患。
一、随意加价。“非法驾驶培训报名中心”在以低价或者便利骗到学员后,学员就成了待宰的羔羊,随意以燃油费、空调费、补考费、考试费等名目加价,学费往往比正规培训学校高很多。
二、退费难。“非法驾驶培训报名中心”因没有必要的教学技能和培训资质,没有所需的安全保障和硬件设施,收费后,往往倒卖学员到其他学校,发生纠纷后学员投诉无门,极容易造成学员的利益受到伤害而得不到维权。
三、安全无保障,“非法驾驶培训报名中心“在收取费用后往往使用没有营运资质的车辆送学员去学习,容易发生安全事故,发生事故后也找不到责任人。
四、扰乱驾培市场秩序,“非法驾驶培训报名中心“没有经过审批,无必要的教学技能和培训资质,没有所需的安全保障和硬件设施,一人就是一个学校,低价恶意竞争,会严重扰乱正常的驾培市场秩序。
部门将开展联合打击行动 规范大学城学驾秩序
该负责人表示,针对大学城存在的现状,“我们将采取堵疏结合的方法,确保和维护学驾人的利益。”
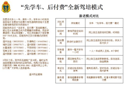
“我们将通过各个平台向大学生作好温馨提示,提醒广大学驾大学生要有自我保护意识,不要将学费交给非法招生点人员。”该负责人说,同时主动做好温州市“先学车、后付费”新模式的推介工作。
同时他表示,将在市区驾培公共网上开通预报名栏目,收集预报名信息,“我们将联合理科中心采取延伸服务办法,专门安排中巴车,定期定点做好学驾大学生报名的接送工作。”
他强调,近期辖区二大队一中队,将主动联合工商、公安等机关执法部门,对非法招生点进行定期和不定期的联合打击,不断规范大学城片区的学驾秩序。
据了解,近一年多来,市运管部门已先后取缔了大学城内四到五家左右的“非法驾驶培训报名点”。
选择正规报名渠道 “先学车,后付费”效果好
市运管局提醒广大大学生,请到市区唯一招生点(温州市机动车驾驶人报名中心温州大道320号)报名或进入温州驾培公共服务网(WWW.WZJPXH.ORG)进行预报名,在大学城设立的任何招生点都属于非法,请同学千万不要到非法招生点直接付费报名,以免遇到欺骗受损。
理论学完后,上车前可选“先学后付”或“先付后学”两种学车方式。务请您到所选驾校与校方签订学车合同,并要回学费票据,谨防让人代签合同和把学费交他人转交。

据了解,市运管部门正在全市推广的“先学车,后付费”驾培新模式,其优势已逐步突显。经统计,自去年7月开展试点以来,已考出1143名机动车驾驶员,经回访统计与第三方评估,合格率大幅跃升至93.4%,学员满意度高(评价非常满意达91.5%),社会反响好,一直保持零投诉,学驾费用比传统模式下降500至1000元。
目前,我市已逐步实现网上自主约考和将全面推广“先学后付”、身份证刷卡计时等便民措施,勿相信任何人以合同之外名目向您索要财物,谨防将身份证交给他人。如遇上述情况,请您保留录音、视频、票据等证据后拨打市运管局12328热线进行举报。
【温馨小贴士】
温州市机动车驾驶人报名中心地址:经济技术开发区温州大道320号(新安江路附近),可乘坐公交36路、125路、22路专线、61路、62路、63路、91路、社区巴士状元线、33路、55路、21路、31路、84路等前往。是集驾驶员体检、驾校选择、学车报名、理论培训等为一体的一站式综合服务中心
延伸阅读:仙岩街头集装箱“变身”驾校报名点

1、日前,市运管局在全市范围内开展了打击”黑理吧“(黑理论培训点)、“假窝点”为主要内容的“拨点行动”,稽查二大队在行动中先后对5家“黑理吧”非法培训点进行打击,给予强制关停并下达了责令整改通知书。
2、4月17日上午,乐清运管局执法人员在检查中发现位于盐盘街道田垟村的“鼎盛驾校”为非法驾校培训报名点,当场拆除所设立的非法培训机构标牌、标识和招生广告,并勒令其关门停止营业。
3、4月30日上午,稽查二大队一中队驱车前往仙岩统一驾校进行检查。执法人员发现一副印有“仙岩驾驶培训报名点”的广告牌立在由集装箱改建而成的办公室屋顶上,办公室里沙发、茶几、床、办公桌等一应俱全。经调查发现,这家驾驶培训报名点并没有招生资质,属于一家“黑驾校”。随后,执法人员立马将现场广告牌予以拆除收缴,对相关收据、名片等收归保存。
本文转自:温州新闻网 66wz.com
相关新闻
为你推荐
-

市委工作务虚会召开
要闻12-12
-

温州市第十四次妇女代表大会开幕
要闻12-12
-

11月份,温州CPI同比下降0.3%
经济12-12
-

温州理工学院附属三所学校正式揭牌
科教文体12-12
-

北麂山灯塔实行值守志愿服务满十年 守出“心灵的宁静”
社会12-12
-

吃的玩的赏的陆续开张 洞头东沙不夜港旅游业态再“扩圈”
社会12-12
-

全景沉浸式探索戏曲观演新样式 温越版《封神》邀你“入局”
科教文体12-12
-

永嘉农产品“出海”拓市场
经济12-12
-

十几岁孩子腰椎间盘突出 “腰不好”越来越年轻化
社会12-12
-

郑思维迎来国际赛场“最后一舞”
科教文体12-12


