美丽水乡“一环三线”规划获批 打造游船航线4条
温州网–温州晚报
2015-08-12 07:23:35
《温州美丽水乡核心区“一环三线”航道及码头建设规划》近期获市政府批复,规划游船航线4条,航道里程30公里,建设游船码头25个。
温州网讯 《温州美丽水乡核心区“一环三线”航道及码头建设规划》近期获市政府批复,规划游船航线4条,航道里程30公里,建设游船码头25个。
按照“一年取得突破、三年明显见效、五年基本建成”的要求,该规划先行实施近期(2015年~2020年)攻坚方案,其中2015年~2017年为主要基础设施建设时期,2018年~2020年为基础设施扩建及运营完善时期。
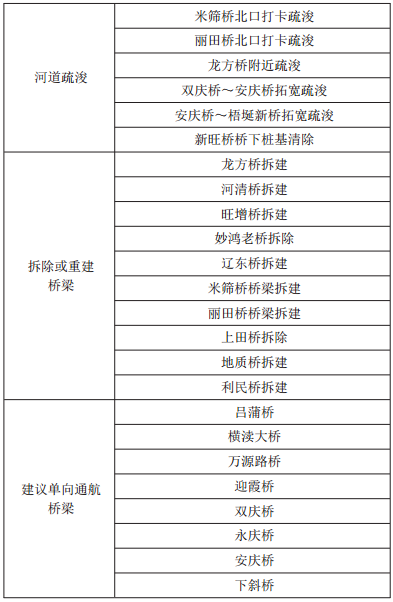
该规划结合沿线景点布置和现场调查,游船码头共布置25个,其中世纪广场码头、龙舟竞渡文化园码头、温州动车南站码头、南塘游船码头、南湖码头等5个为始发站码头,作为今后游船运营公司的补给基地,印象南塘码头、杨府山码头、白鹿洲公园码头、梧田人家风情街码头等20个为停靠点码头。今后游船运营公司可以根据这25个码头,设计多条游船游览路线,游客们可以从这25个码头乘坐游船。“一环三线”航道内有10座桥梁需要拆除或重建,8座桥梁建议单向通航,有5处河道进行疏浚(见表格)。
“一环三线”规划的实施将全力打造温州美丽水乡核心区,使之成为时尚温州的新名片、月光经济的集聚区,勾勒出温州水乡的美丽姿态。


本文转自:温州新闻网 66wz.com
为你推荐
-

市委工作务虚会召开
要闻12-12
-

温州市第十四次妇女代表大会开幕
要闻12-12
-

11月份,温州CPI同比下降0.3%
经济12-12
-

温州理工学院附属三所学校正式揭牌
科教文体12-12
-

北麂山灯塔实行值守志愿服务满十年 守出“心灵的宁静”
社会12-12
-

吃的玩的赏的陆续开张 洞头东沙不夜港旅游业态再“扩圈”
社会12-12
-

全景沉浸式探索戏曲观演新样式 温越版《封神》邀你“入局”
科教文体12-12
-

永嘉农产品“出海”拓市场
经济12-12
-

十几岁孩子腰椎间盘突出 “腰不好”越来越年轻化
社会12-12
-

郑思维迎来国际赛场“最后一舞”
科教文体12-12


