官宣!省直公积金还贷提取 网上就能办了
今天(11月5日),浙江省直住房公积金中心网上还贷提取业务正式上线了!
以前,商业住房按揭贷款还贷提取,需到贷款银行打印还款流水。
现在,只需登录个人网厅(https://p.zjgjj.com),选择还贷提取,再选择贷款类型,确认提取金额,便可完成还贷提取网上申请,整个过程只要点点鼠标、刷刷脸即可完成。
据介绍,该项业务支持纯公积金、组合、商业贷款的还贷提取。
4家银行已支持商业、组合贷提取
该业务不仅覆盖中心纯公积金贷款的还贷提取,目前建设银行、杭州银行、广发银行、兴业银行2017年1月1日以后产生的商业贷款、公积金组合贷款已经可以网上提取。省直公积金中心正与中行、交行等5家银行进行技术对接,并计划在支付宝客户端开通。不久之后,会有更多银行支持这项业务。
还贷网上提取办理的银行及业务范围
这是省直住房公积金中心深化省委省政府“最多跑一次”改革的众多举措之一。
据统计,今年1到9月,省直中心柜面还贷提取业务量占全部提取业务量的50%以上,同时还贷提取也是办理频率最高的个人提取业务。本次中心与合作银行数据联网,通过简化业务办理材料,优化办理流程,实现了还贷提取的“零材料、零跑腿”办理,减少了客户到银行开具还款流水证明、到中心柜面排队办理等环节,大大提升了办事效率。
建行、杭州银行还能网点自助办
此外,杭州市主城区(包括萧山、余杭、富阳、临安区)的134个建行网点361台自助柜员机,以及全省范围内杭州银行各网点的330台自助柜员机上,也可办理本行发放的住房按揭贷款还贷提取业务。
据介绍,自助柜员机办理其实是中心网上办事大厅办理渠道的一个补充,尤其适合不清楚如何在网上办事大厅办理还贷提取业务的客户。银行网点密集,方便客户就近选择,可以凭身份证就能直接申请,如有疑问,还有银行的工作人员可以协助。
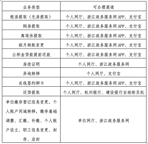
这些业务都可以网上办
下面这张表格,是省直公积金能网上办理的业务。
2017年11月3日,省直公积金新版网上办事大厅上线以来,客户足不出户便可在中心网厅等渠道办理购买自住住房、租房、离退休提取,公积金贷款提前还款,按月转账变更等个人业务和汇缴、补缴、开户、封存等单位业务。今年3月以来,又相继开通了支付宝移动端、浙江政务服务网等线上服务渠道,并新增了房改证明打印、异地转移网上办理。一年来,15.62万个人客户通过网上自助办理各类业务24.6万笔,3809家单位用户(占缴存单位92%)开通了单位网上业务并办理业务33.64万笔,网上业务的办理量已远超同期柜面业务办理量,各类业务累计让客户少跑腿100多万次,少提供材料400多万份。
本文转自:温州新闻网 66wz.com
相关新闻
为你推荐
-

直通千岛湖黄山九华山…… 温州又一条高铁大通道要来了
社会12-13
-

TIR国际公路运输浙江省首发!张振丰调研推进高水平对外开放工作
要闻12-13
-

温州做法全省推广 “老兵暖心屋”项目完美收官
社会12-13
-

骑行入库摔成粉碎性骨折 小区物业到底需不需担责?
社会12-13
-

因手机出故障被5元停车费难倒的吴先生,幸好有人解围
社会12-13
-

关注电动汽车充电安全 消防部门做了模拟实验
社会12-13
-

温州五洲艺术团亮相教育部2024“感知中国”年度特别活动
科教文体12-13
-

总投资约7.87亿元!温州这一交通工程初步设计获批
社会12-13
-

温州港年拖轮助泊量再超万艘次 集装箱吞吐量超去年总量
社会12-13
-

“娘家温度”,点亮职工“诗和远方”
社会12-13


