涉“问题”蛋白粉、“荧光”猪肉、坑人小药丸等,最高检、中消协发布公益诉讼典型案例
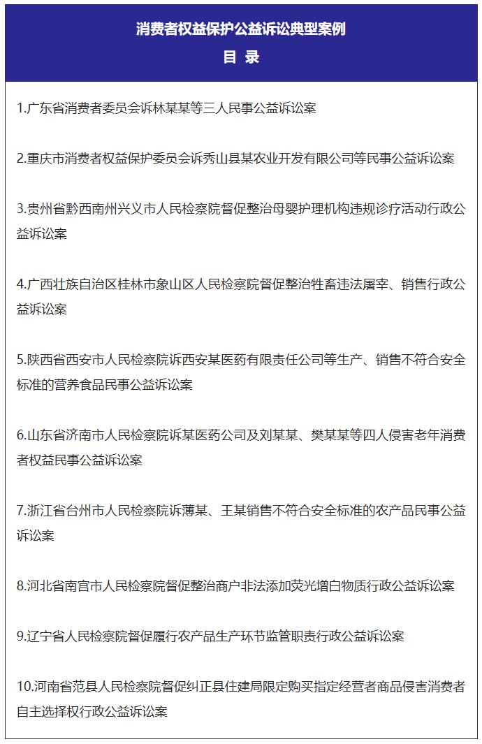
最高人民检察院、中国消费者协会3月15日发布一批消费者权益保护公益诉讼典型案例。这批典型案例共10件,涉及营养品、农产品等多个消费品类别。
其中一件典型案例中,西安某公司明知安徽某公司生产的蛋白粉不符合相关安全标准,仍以明显低于同类产品的每盒18元价格进货,以每盒650元价格出售。经检测,涉案产品蛋白质、维生素、微量元素等含量远低于相关国家标准,属于不符合安全标准的食品,不仅影响患者术后康复,而且加重患者经济负担,侵害社会公共利益。西安检察机关按照相关程序向法院提起诉讼,两家涉案企业均被依法惩处。
另一件典型案例中,某医药公司通过向老人寄送含有虚假中医养生讲座和虚构“宫廷秘方小药丸”可治疗多种疾病事实的评书机,诱导老年人收听并深信产品的治疗效果,用欺诈话术向老年人推销“固本延龄丸”,误导老年人相信该药品具备治疗“三高”、心脑血管疾病等功效,进价仅几十元的“固本延龄丸”被以高于进价4至5倍售出。山东济南检察机关向法院提起民事公益诉讼,某医药公司和相关成员被判承担相应责任。
河北省南宫市部分不法商户为提升生猪肉卖相、牟取不当利益,将荧光增白物质用水稀释后,涂抹在生猪肉上进行销售,严重威胁消费者的身体健康和生命安全,损害社会公共利益。2025年6月,当地检察机关在大量走访、调查和检测获取证据基础上,向当地市场监管部门制发检察建议书,建议依法查处涉案商户,并对辖区开展全面排查。相关商户受到吊销营业执照等处理,问题猪肉和2000余袋荧光增白剂原料全部进行无害化销毁。
据介绍,检察机关将持续聚焦人民群众反映强烈的消费者权益保护突出问题,以及提振消费过程中的难点堵点问题,接续开展第二季“食药安全益路行”检察公益诉讼监督活动,更加注重把办案成果转化为治理效能,更加突出运用法治方式推动源头治理、系统治理。(记者刘硕)

最高检微信公众号截图
来 源:新华网
本文转自:温州新闻网 66wz.com
相关新闻
为你推荐
-

龙港发现宋元时期盐场遗址,实证温州古代盐业重镇的历史地位
社会03-16
-

永嘉瓯北双塔路百米路段,眼镜店扎堆打“主任”牌
社会03-16
-

斩断假冒伪劣利益链 温州警方这样守护消费安全
社会03-16
-

拿到首张“准生证”后,瑞安即食果蔬生产线投产
社会03-16
-

乐清巧搭校企科技成果供需桥 榜单在手,企业踮脚可摘创新果
社会03-16
-

儿童输液“闯关指南” 护士教你哄娃、护针两不误
社会03-16
-

温科院“第七号室友”走进育种大棚,田间思政课连接“数智”与“种业”
科教文体03-16
-

哮喘不是“小咳嗽”,是可防可控的呼吸难题
社会03-16
-

温州文成:田间课堂传技术 科技赋能助丰产
社会03-16
-

龙湾半马鸣枪开跑
看温州03-16


